穗府辦〔2015〕2號
廣州市人民政府辦公廳印發關于加快先進裝備制造業發展和推動新一輪技術改造實現產業轉型升級工作方案的通知
各區、縣級市人民政府,市政府各部門、各直屬機構:
《關于加快先進裝備制造業發展和推動新一輪技術改造實現產業轉型升級的工作方案》已經市政府同意,現印發給你們,請認真貫徹執行。執行中遇到問題,請徑向市經貿委反映。
廣州市人民政府辦公廳
2015年1月21日
關于加快先進裝備制造業發展和推動新一輪技術改造實現產業轉型升級的工作方案
為貫徹落實《廣東省人民政府辦公廳關于加快先進裝備制造業發展的意見》(粵府辦〔2014〕50號)和《廣東省人民政府辦公廳關于推動新一輪技術改造促進產業轉型升級的意見》(粵府辦〔2014〕51號),現就加快我市先進裝備制造業發展,推動企業開展新一輪技術改造,實現產業轉型升級,制定如下工作方案:
一、總體要求和目標
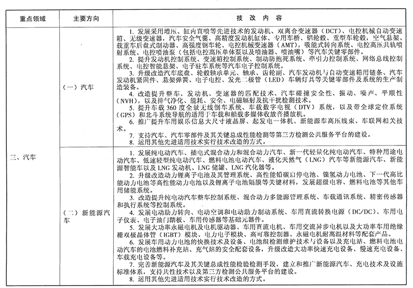
加快我市先進裝備制造業發展。一是要繼續做大做強汽車產業,著力提升傳統汽車產業自主發展水平,加快推進汽車關鍵零部件產業發展,力促新能源汽車示范推廣和產業化。二是要改造提升并壯大傳統裝備產業規模,將以工業機器人為典型代表的智能制造裝備、軌道交通裝備、海洋工程裝備等高端制造業努力打造成為我市新型支柱產業。到2017年,力爭先進裝備制造業產值超過1.1萬億元;建成國家重要的先進裝備制造基地,全省智能裝備制造業發展的先行區,華南地區工業機器人生產、應用、服務的核心區,工業機器人和智能裝備產業基地初具規模。
推動企業開展新一輪技術改造,堅持企業為主和政府引導扶持相結合,引導企業緊緊把握互聯網連接一切、開放協作、催生創新的鮮明特征,抓住歷史機遇,借鑒發達國家實施“工業4.0”戰略的先進理念,積極運用智能制造系統,在技術、產品、模式、業態和組織等方面開展全方位的創新,逐步實現生產方式的智能化、定制化、柔性化、綠色化、網絡化,夯實和提升廣州工業的競爭新優勢。到2017年,推動全市60%以上的規模以上工業企業基本完成新一輪技術改造,累計完成工業技術改造投資750億元以上,年均增長25%以上;60%以上的規模以上工業企業應用工業機器人等智能制造裝備,工業企業全員勞動生產率年均提高5000元/人左右;單位工業增加值能耗比2013年下降12%。
二、主要任務
(一)強化汽車產業的支柱引領。重點推進自主品牌轎車的研發、生產和品牌建設,加大汽車零部件研發和本地化生產體系建設。大力發展動力傳動、電子電氣、電控集成系統等汽車高端零部件產品,推進汽車機械裝備制造的研發和產業化,加快推進節能與新能源汽車整車和動力電池等關鍵零部件及配套充電裝備的研發與產業化。配合國家和省新能源汽車示范推廣“雙試點”,加快建立適應新能源汽車示范應用要求的配套設施體系、技術支撐體系和政策環境體系。
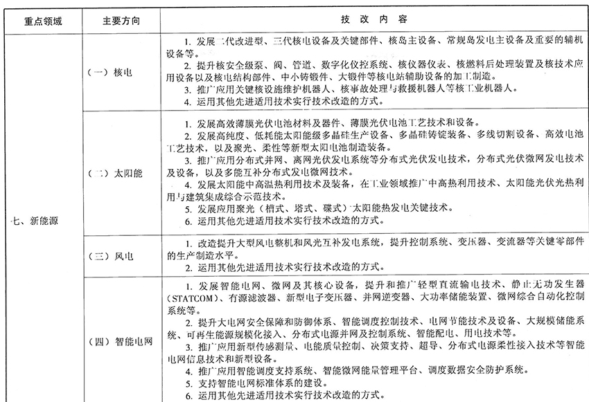
(二)加快高端裝備產業的發展壯大。加快發展高附加值船舶制造和海洋工程裝備,中高壓、超高壓、特高壓輸變電成套設備和清潔高效發電設備,機電一體化設備、軌道交通裝備、航空配套裝備和包裝機械裝備。重點培育和扶持以工業機器人為代表的智能裝備產業發展,制定廣州市工業機器人產業發展規劃,加快廣州開發區智能裝備產業園建設,加速國際領先的工業機器人企業的引進落戶,大力推進工業機器人和智能制造業裝備核心關鍵零部件的研發和制造技術攻關,啟動和支持一批智能裝備整機、關鍵零部件和系統集成應用項目建設。
(三)啟動實施“機器換人”行動。引導和鼓勵企業應用先進適用的智能裝備進行技術改造,培育“機器換人”示范企業,在汽車、船舶、軌道交通、成套設備等機械裝備企業推進應用工業機器人等智能裝備對生產系統進行技術改造;在食品、醫藥、化工等流程類制造企業推進集成制造技術應用改造;在家具、服裝等個性化定制領域組織實施柔性智能化生產改造。支持大、中型骨干企業和行業領先企業率先改造建設智能車間和智能工廠,引導推動小微型企業加快使用智能單機設備等進行智能生產線改造,扶持并推廣一批智能化改造示范項目。
(四)加快新產品和先進產能的提升。優化工業投資結構,支持先進制造業和新興產業企業通過增資擴產,與高校、科研機構組建協同創新中心,聯合開展科技成果轉化等方式,進一步提升產品技術含量和附加值。鼓勵重點骨干企業通過并購重組等,拓展產品和服務領域,延伸產業鏈。關注重點行業的關鍵領域、薄弱環節和共性問題等進行整體技術改造,推廣共性適用的新技術、新工藝和新標準。引導支持中小微企業按照國內外先進標準對現有產品進行改造提升,培育和創新品牌。推進工業企業品牌培育,開展品牌建設試點示范,積極推介我市優質制造品牌。
(五)推動制造工藝的綠色化改造。在全市規模以上工業企業全面推行清潔生產行動,至2016年,1000家規模以上工業企業完成一輪清潔生產審核。鼓勵企業對廢水、廢氣、廢渣開展資源綜合利用,以工業園區循環化改造促進綠色低碳發展,在全市30個工業園區率先開展循環化改造,推進集中供熱、污水集中處理、再生水回用、廢棄物綜合利用工程。加大燃煤鍋爐和重點行業燃煤工業窯爐節能改造力度,推動電機等拖動裝置控制和設備改造。
(六)促進制造業與生產性服務業的融合發展。加快引進和培育扶持一批服務企業技術改造的智能化升級、工藝改進、集成應用、產業咨詢、信息服務、檢測認證和人才培訓等第三方機構。建設以工業機器人和成套智能裝備為重點的先進裝備產品展示推介、銷售平臺。促進有條件的制造業企業由生產型制造向服務型制造轉型,發展工程總承包、產品租賃、產品遠程監測與維護等業務,帶動相關生產性服務業發展。
三、政策措施
(一)加大技術改造的財政資金扶持力度。一是修訂完善我市現有扶持企業技術改造的資金管理辦法,2015年起,市財政連續三年安排專項資金,通過貸款貼息、后補助等方式支持企業實施擴產增效、設備更新和智能化改造等技術改造項目以及相關服務機構建設(市經貿委、財政局負責)。二是市、區(縣級市)財政要做好預算安排,對符合國家產業政策和《2015-2017年廣州市重點支持技術改造目錄》、在廣州市注冊并取得技術改造投資項目備案證的規模以上工業企業,根據省財政貢獻增量事后獎補政策的有關規定給予扶持(市經貿委、財政局牽頭,各區、縣級市政府,市統計局、地稅局、國稅局等配合)。
(二)大力扶持工業機器人及智能裝備產業發展。自2014年起,在市戰略性主導產業發展資金等專項資金中安排資金對采購或租賃本市制造的工業機器人或及成套智能裝備的企業給予補貼。其中:采購或租賃本市制造工業機器人整機的,按不高于整機售價或租賃費的20%給予補貼,最高補助額不超過3萬元/臺;采購或租賃工業機器人成套設備的,按照不高于售價或租賃費的10%給予補貼,整套設備累積補助額不超過50萬元/套;列入廣州市工業機器人及智能裝備集成應用示范的項目,按不高于采購本市智能制造裝備工程款的10%給予應用企業一次性補貼,最高補助額不超過50萬元/套。(市經貿委、財政局負責)
(三)落實國家財稅優惠政策。落實2014年國務院常務會議完善固定資產加速折舊政策精神及《財政部國家稅務總局關于完善固定資產加速折舊企業所得稅政策的通知》(財稅〔2014〕75號),對所有行業企業2014年1月1日后新購進的專門用于研發的儀器、設備,單位價值不超過100萬元的,允許一次性計入當期成本費用在計算應納稅所得額時扣除;單位價值超過100萬元的,可縮短折舊年限或采取加速折舊的方法。對所有行業企業持有的單位價值不超過5000元的固定資產,允許一次性計入當期成本費用在計算應納稅所得額時扣除。對生物藥品制造業,專用設備制造業,鐵路、船舶、航空航天和其他運輸設備制造業,計算機、通信和其他電子設備制造業,儀器儀表制造業,信息傳輸、軟件和信息技術服務業等6個行業的企業2014年1月1日后新購進的固定資產,可縮短折舊年限或采取加速折舊的方法。(市國稅局、地稅局牽頭,市經貿委、財政局,各區、縣級市政府等配合)
(四)強化工業企業的金融服務。一是加強與金融機構溝通協調,鼓勵和推動銀行開發針對工業企業技術改造的信貸新品種,開設“工業企業技術改造融資綠色通道”,推動金融機構簡化流程并縮短貸款審批時間(市金融辦、經貿委負責)。二是通過市股權投資基金示范帶動,引導民間資本共同參與設立子股權基金、產業基金等,支持企業技術改造(市發展改革委負責)。三是貫徹落實《廣州市人民政府辦公廳關于加快推進融資租賃業發展的實施意見》,推動工業企業通過租賃方式引進大型技術裝備進行技術改造;鼓勵有實力的裝備制造企業發展和做大融資租賃業務,擴大裝備產品的銷售與競爭優勢(市經貿委負責)。
(五)優化土地配置。對投資額在10億元以上的先進裝備制造業項目,省市優先安排年度土地利用計劃指標。在省下達的用地計劃指標中統籌安排全市優質技改項目,優先支持投資強度達到500萬元/畝以上的優質技改項目。市每年度預留一定數量的用地指標(不少于2000畝),由市統籌安排,用于投資強度大、見效快、技術領先且急需落地的先進制造業和戰略性新興產業投資項目。提升工業用地利用效率,對行業無特殊要求的新建工業項目,應一律建設多層廠房;除安全、消防等有特殊規定或行業生產有特殊要求的項目外,一類工業用地容積率不得低于2.0,二類、三類工業用地容積率不得低于1.2,生產工藝有特殊要求的工業用地容積率不得低于0.8。鼓勵企業實施“零增地”技術改造,工業企業在現有土地使用權范圍內,在符合城市規劃、不改變土地用途的前提下,通過增建生產性設施、對現有建筑拆除重建、加層等方式進行擴建,新增建筑面積部分不再征收土地出讓金。(市國土房管局牽頭,市發展改革委、經貿委、規劃局、建委,各區、縣級市政府配合)
(六)簡化環評審批手續。減少環評審批前置條件,用地預審和水資源論證等審查或審批意見不作為環評文件受理前置條件;需取水的建設項目,水資源論證報告須在可研報批前經水行政主管部門審查同意。對企業實施設備更新改造的“零增地”技術改造項目,最大程度簡化環評手續,提高環評效率。(市環保局牽頭,市發展改革委、經貿委、規劃局、國土房管局、建委、水務局,各區、縣級市政府配合)
(七)建立完善推進體系。一是由工業主管部門負責,建立加快先進裝備制造業發展和推動新一輪技術改造的部門聯動協調機制(市經貿委負責)。二是建立市、區(縣級市)領導掛點聯系重點技術改造項目負責制,各區、縣級市按季度報告推進新一輪技術改造工作情況(市經貿委,各區、縣級市政府負責)。三是市經貿、統計部門共同研究確立廣州市技術改造投資統計體系,在各區、縣級市匯總、統計和上報技術改造情況的基礎上,做好全市工業技術改造投資的監測、分析和通報(市經貿委、統計局牽頭,各區、縣級市政府等配合)。
附件:2015-2017年廣州市重點支持技術改造目錄
附件



廣州市人民政府辦公廳秘書處 2015年1月26日印發