

穗府〔2018〕12號
廣州市人民政府關于印發廣州市工程建設項目審批制度改革試點實施方案的通知
各區人民政府,市政府各部門、各直屬機構:《廣州市工程建設項目審批制度改革試點實施方案(政府投資類)》《廣州市工程建設項目審批制度改革試點實施方案(社會投資類)》已經市人民政府研究同意并報住房城鄉建設部備核,現印發給你們,請認真貫徹執行。執行中遇到的問題,請徑向市住房城鄉建設委反映。
附件:廣州市工程建設項目審批制度改革試點實施方案工作
任務分解表
廣州市人民政府
2018年8月10日
廣州市工程建設項目審批制度改革試點實施方案(政府投資類)
為貫徹落實黨中央、國務院關于深化“放管服”改革和優化營商環境的部署要求,推動政府職能轉向減審批、強監管、優服務,提高政府投資工程建設項目審批的效率和質量。根據《國務院辦公廳關于開展工程建設項目審批制度改革試點的通知》(國辦發〔2018〕33號)的要求,制定本方案。
一、總體要求
(一)指導思想。
全面貫徹黨的十九大精神,以習近平新時代中國特色社會主義思想為指導,深入貫徹習近平總書記對廣東重要指示批示精神,站在更高起點上謀劃和推動政府投資工程建設項目報建審批制度改革。運用行政審批與技術審查相分離的審批方式,建立聯合審批體系。深度整合審批環節,提高審批效率,提升審批質量。
(二)實施范圍。
改革覆蓋工程建設項目審批全過程(包括從立項到竣工驗收和公共設施接入服務);主要是全市使用市本級統籌財政資金的房屋建筑和城市基礎設施等工程,不包括特殊工程和交通、水利、能源等領域的重大工程;覆蓋行政許可等審批事項和技術審查、中介服務、市政公用服務以及備案等其他類型事項,推動流程優化和標準化。審批權限在省或國家層面的審批事項從其規定。
(三)改革目標。
堅持效率優先,通過優化審批流程,著力解決目前政府投資工程建設項目立項耗時長、方案穩定難、與規劃要求矛盾多、評估事項多、施工許可審批前置條件多等突出問題,基于“強化事關質量、安全和造價的技術審查,行政審批最少,流程最短,服務最優”的原則,按基本建設推進流程為主線進行流程再造,形成一批見實效、可推廣、能復制的改革成果。2018年底前,建成工程建設項目審批制度框架和管理系統。將政府投資工程建設項目從立項到竣工驗收環節的評審審批時間,壓減至90個工作日。根據試點期間工作開展情況,廣泛征求各部門、企業、公眾意見和建議,2019年6月前進一步優化工程建設項目審批流程,壓縮審批事項和時間。
二、改革措施
(一)優化審批流程,實現行政審批和技術審查相分離。
1.行政審批和技術審查相分離。在不突破法律、法規、規章明確的基建審批程序前后關系的前提下,按照“流程優化、高效服務”的原則,采取行政審批和技術審查相對分離的運行模式,后續審批部門提前介入進行技術審查,待前置審批手續辦結后即予批復。
對于技術方案已穩定,但正在辦理選址意見書或用地預審意見的項目,依據工程方案通過聯合評審的相關書面文件,建設單位可先行推進可行性研究報告、初步設計(概算)等技術評審工作,在取得用地預審意見后,再正式辦理相關批復。(牽頭單位:市發展改革委、國土規劃委、住房城鄉建設委)
2.明晰審批權責。政府部門建立技術審查清單,只對清單內的技術審查結果進行符合性審查,不再介入技術審查工作。建設單位承擔技術審查工作的主體責任,具體工作可以依托技術專家、技術評審機構,涉及質量、安全、造價的技術審查工作應做深做細。建立建設單位法人負責制和工程師簽名責任制,落實建設單位主體責任。(牽頭單位:市發展改革委、國土規劃委、住房城鄉建設委)
3.優化審批階段。按工程類別將政府投資工程建設項目劃分為房屋建筑類、線性工程類和小型項目。審批流程主要劃分為立項用地規劃許可、施工許可、竣工驗收3個階段。其中,立項用地規劃許可階段主要包括可行性研究報告、選址意見書、用地預審、用地規劃許可、設計方案審查(房屋建筑類)、建設工程規劃許可核發等。施工許可階段主要包括施工許可證核發等。竣工驗收階段包括質量竣工驗收監督、規劃、消防、人防等專項驗收及竣工驗收備案等。其他行政許可、涉及安全的強制性評估、中介服務、市政公用服務以及備案等事項納入相關階段辦理或與相關階段并行推進。(牽頭單位:市國土規劃委、住房城鄉建設委、發展改革委)
4.完善審批機制。每個審批階段均實施“一家牽頭、一口受理、并聯審批、限時辦結”的工作機制,牽頭部門制定統一的審批階段辦事指南及申報表單,并組織協調相關部門按要求完成審批。立項用地規劃許可階段的牽頭部門為市國土規劃委,施工許可階段及竣工驗收階段實行行業主管部門負責制,按行業分類,分別由建設、水務、交通、林業園林等行業主管部門負責。(牽頭單位:國土規劃、住房城鄉建設、水務、交通、林業園林等行業主管部門)
5.再造審批流程。以“行政審批為綱、技術審查為目”。通過合并報批項目建議書和可行性研究報告、合并辦理規劃選址和用地預審、取消預算財政評審、合并辦理質量安全監督登記和施工許可,實行區域評估、聯合審圖、聯合驗收等措施。將目前從立項到竣工驗收的28個主要審批事項精簡、整合為15個主要審批事項,并按審批主線、審批輔線和技術審查主線同步推進。(詳見政府投資類工程建設項目審批服務流程圖)
審批主線由項目選址和用地預審(8個工作日)、項目建議書/可行性研究報告(5個工作日)、初步設計(概算)(5個工作日)和施工許可(5個工作日)及聯合驗收(包括規劃條件核實、消防驗收等,12個工作日)等主要審批事項組成,共需耗時35個工作日。
審批輔線由建設用地規劃許可證、設計方案審查(房屋建筑類項目)、建設工程規劃許可證等審批事項組成。相關審批事項與審批主線事項和技術審查事項并行推進或納入相關階段辦理,不另行計時。
技術審查主線由聯合評審方案(10個工作日)、初步設計技術評審(5個工作日)、概算審查(40個工作日)組成,共耗時55個工作日。技術審查工作分階段穿插推進。穩定的技術審查成果,作為審批工作的技術支撐。(牽頭單位:市發展改革委、國土規劃委、住房城鄉建設委、財政局)
(二)強化行業主管部門職責,技術先行,盡快穩定工程方案。
6.技術先行、做實前期工作。加強建設項目申報和計劃編制的管理,項目申報單位應充分論證項目建設的必要性,分析項目建設的可行性和合理性。納入政府投資計劃前,應先行通過“多規合一”平臺對意向選址開展規劃符合性論證。對納入政府投資計劃或經市政府審定的專項規劃、行動計劃、市政府常務會議紀要等文件中明確的項目,及經市政府同意的近期實施計劃中的項目,項目建議書和可行性研究報告可合并編報。建設單位可依據上述規劃、計劃、紀要等文件先行開展設計招標工作,做到工程方案階段深度,其中對于市委、市政府決定三年內實施的重點項目,可做到初步設計深度。征地拆遷摸查工作同步開展。
國土規劃部門要加快建立“多規合一”工作機制和技術標準,統籌各類規劃,統籌協調各部門提出項目建設條件,以“多規合一”的“一張藍圖”為基礎,提供項目的規劃條件,在滿足數據安全保密要求的前提下,應一次性提供包括總體規劃、土地利用總體規劃和控制性詳細規劃在內的規劃控制要求,同步向建設單位提供地下管線圖和地形圖,作為開展相關工作的參考。上述管線圖和地形圖與現狀不一致且影響到工程設計的,建設單位應委托測量單位進行實地測量,出具實測地形圖。(牽頭單位:市發展改革委、住房城鄉建設委、國土規劃委)
7.聯合評審、盡快穩定工程方案。由行業主管部門牽頭,建設單位組織,會同發展改革、國土規劃、財政、建設、交通、環保等相關行政管理部門,并邀請相關行業專家對項目建設內容、建設標準、建設規模、建設投資及合規性情況等內容進行聯合評審,盡快穩定方案,重大項目可報市政府(市城建領導小組)審定。其中房屋建筑類項目由國土規劃部門組織設計方案審查。
依據經審定的設計方案及投資,發展改革、國土規劃等相關行政管理部門不再組織類似的技術評審工作,在發展改革部門批復項目建議書、可行性研究報告的同時,國土規劃部門批復建設項目選址意見書、用地預審意見和規劃用地許可證。如道路及市政設施方案不符合控制性詳細規劃的,由國土規劃部門指導建設單位加快辦理控制性詳細規劃修正手續。對于已核發規劃條件的建設項目,建設單位在編制方案過程中,根據實際功能布局進行深化優化,確需對規劃條件中的建筑密度、建筑高度進行調整的,在不增加計算容積率建筑面積,符合城市設計、交通場地設計、建筑間距退讓、綠地率等技術條件的前提下,經國土規劃部門論證審議后可按調整思路推進的,直接辦理設計方案審查并同步推進控制性詳細規劃修正。(牽頭單位:市住房城鄉建設委、發展改革委、國土規劃委、財政局)
8.明晰責權、確保工程方案與造價標準相匹配。由建設單位組織審查,行業主管部門批復初步設計(概算)。交通、水利、供水、排水,林業及公共綠地和以景觀效果為主的河涌附屬綠地綠化工程的政府投資工程建設項目初步設計(概算)分別由交通、水務、林業園林等行業主管部門審批;地鐵線路工程及軌道交通場站綜合體工程初步設計的技術內容由市住房城鄉建設委審批,概算由市發展改革委審批;其他政府投資工程建設項目的初步設計(概算)由市住房城鄉建設委審批。
由行業主管部門統一負責建立初步設計評審專家庫和概算審核咨詢單位庫,建設單位從評審專家庫搖珠選取專家或委托技術評審機構評審初步設計,從咨詢單位庫中搖珠選取概算審核咨詢單位審核概算,將初步設計評審和概算審核結果報送行業主管部門,再由行業主管部門批復初步設計(概算)。其中,中小型房屋建設工程和小型市政基礎設施工程,由建設單位組織審查并出具技術審查意見,無須報行業主管部門批復,造價部分由建設單位從行業主管部門建立的咨詢單位庫中搖珠選取概算審核咨詢單位審核,審核結果報行業主管部門備案。強化建設單位技術審查的主體責任,強化行業主管部門事中事后監管責任。(牽頭單位:市住房城鄉建設委、水務局、交委、林業和園林局)
9.工程建設和征地拆遷統一立項、分開報批。對于工期緊、征地拆遷復雜的城建項目,經市政府(或市城建領導小組)同意后,建設單位可按照工程方案及現場征地拆遷摸查進度分別編制并報送工程建設及征地拆遷的可行性研究報告(含估算),在施工招標公告前應取得征地拆遷可行性研究報告批復。
建筑信息化、專項設備(如舞臺設備等)、布展等作為房屋建筑工程的必要組成部分的,與基本建設內容合并立項、統一審批、統一實施。(牽頭單位:市發展改革委、工業和信息化委)
(三)轉變管理方式,調整審批時序。
10.轉變管理方式,推行區域評估、實行施工圖聯合審查。在特定區域(開發區、功能園區等)實行區域評估制度,由片區管理機構或各行業主管部門在控制性詳細規劃的指引下,在規劃區域內開展區域環境影響、水土保持、地質災害、文物考古調查、地震安全性、節能評價等評價評估工作,評估評價的結論由片區管理機構或各行業主管部門向特定區域內的建設主體通告,對已實施區域評估的工程建設項目,相應的審批事項實行告知承諾制。(牽頭單位:國土規劃、環保、水務、文化廣電新聞出版等相關行業主管部門,片區管理機構)
對政府投資建設的房屋建筑和市政基礎設施工程的施工圖設計文件實施聯合審圖。將消防、人防等技術審查并入施工圖設計文件審查,由建設單位委托同一家施工圖審查機構對規劃、建筑、消防、人防、衛生、交通、市政等專業進行聯合技術審查,推行以政府購買服務方式開展施工圖設計文件審查。相關行政監管部門按照其法定職責,制訂施工圖技術審查專業管理標準,并對施工圖審查機構進行監督指導。將確認審查合格后的施工圖設計文件、審查意見等上傳全市統一的審批監管平臺,取消施工圖設計文件審查備案。相關部門按法定職責進行事中事后監管。(牽頭單位:市住房城鄉建設委,配合單位:發展改革、財政、公安、人防、國土規劃等相關行業主管部門)
11調整審批時序,優化市政公用服務報裝。環境影響評價、節能評價、地震安全性評價等評價事項不再作為項目審批條件,地震安全性評價在工程設計前完成即可,其他評價事項在施工許可前完成即可。(牽頭單位:市發展改革委,配合單位:住房城鄉建設、環保、水務等相關行業主管部門)
供水、供電、燃氣、熱力、排水、通信等市政公用基礎設施報裝提前到施工許可證核發前辦理,在工程施工階段完成相關設施建設,竣工驗收后直接辦理接入事宜。(牽頭單位:供水、供電、燃氣、通信等公共服務企業,配合單位:國土規劃、住房城鄉建設、城市管理等相關行業主管部門)
(四)簡化施工招標前置要件,優化設計招標方式,提高招標效率。
12.簡化施工招標前置要件。施工招標前置要件用地批準書或國有土地使用證調整為用地預審意見書或建設用地規劃許可證、線性工程類建設工程規劃許可證調整為設計方案審查復函或工程方案通過聯合評審的相關書面文件。在完成施工圖設計的基礎上,以行業主管部門批復的概算作為依據編制招標控制價,不再進行施工圖預算財政評審。設計施工一體化(EPC)項目及政府和社會資本合作(PPP)項目,以經批復的可行性研究報告中的投資估算作為招標控制價開展招標。其中,政府和社會資本合作項目在開標前須取得項目實施方案批復。實行招標控制價備案與招標文件備案合并辦理。逐步取消招標文件事前備案,由招標人對招標文件的合法性負責。(牽頭單位:市住房城鄉建設委、水務局、交委、林業和園林局)
13.優化設計招標定標辦法。落實招標人負責制,工程設計公開招標可以實行“評定分離”制度。城市重要地段、重要景觀地區的建筑工程、橋梁隧道工程及規劃設計,以及對建筑功能或景觀有特殊要求的建筑工程及橋梁隧道工程,可采用邀請招標方式或直接委托方式由相應專業院士、全國或省級工程設計大師作為主創設計師的規劃設計單位承擔。(牽頭單位:市住房城鄉建設委、國土規劃委、發展改革委)
(五)分類管理,分段報建,簡化施工許可程序。
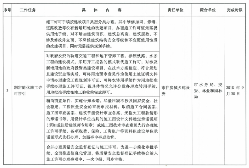
14.實施分類管理、加快辦理施工許可。施工許可手續按建設項目類型分為三類辦理:維修加固、修繕、道路改造等沒有新增用地的改建項目辦理施工許可證時,不需辦理用地手續,其中不增加建筑面積、建筑總高度、建筑層數,不涉及修改外立面、不降低建筑結構安全等級和不變更使用性質的改建項目,不需辦理規劃手續;軌道交通工程和地下管廊工程,參照鐵路、水務工程的建設模式,采用開工報告的模式取代施工許可;涉及新增用地的建設項目,在技術方案穩定、符合規劃且建設資金落實后,可將用地預審意見作為使用土地證明文件申請辦理建設工程規劃許可證,可將農轉用手續作為用地批準手續辦理施工許可證,視具體情況允許分段辦理農轉用手續,用地批準手續在竣工驗收前完成即可。(牽頭單位:市住房城鄉建設委、水務局、交委、林業和園林局、國土規劃委)
15.精簡前置條件、實施告知承諾。盡量壓減不涉及國家安全、社會穩定、工程質量安全的審批申報材料。取消施工合同備案、建筑節能設計審查備案、無拖欠工程款情形的承諾書等,用設計單位出具的施工圖設計文件穩定承諾說明(須加蓋注冊建筑師專用章)或施工圖技術審查意見先行辦理施工許可手續,各項稅費、保險、工資賬戶等資料可由建設單位以其承諾函形式先行辦理。(牽頭單位:市住房城鄉建設委、水務局、交委、林業和園林局)
16.合并辦理質量安全監督登記與施工許可。全面推進信息化管理,將質量安全監督登記手續整合納入施工許可辦理事項中,一次申報,同步審核。(牽頭單位:市住房城鄉建設委、水務局、交委、林業和園林局)
17.允許建設工程分段報建施工。在市政路橋、軌道交通和綜合管廊等線性工程技術方案穩定、確保工程結構質量安全的前提下,按照“成熟一段,報建一段”的原則,建設單位可分階段或分標段辦理施工許可。(牽頭單位:市住房城鄉建設委、水務局、交委、林業和園林局)
18.提前辦理道路挖掘等專項許可事項。建設單位可在取得施工許可證前(或完成施工招標前)完成道路挖掘、水上水下活動施工、河涌水利施工等相關許可手續,為實現施工招標后的“真開工”創造條件。道路挖掘等專項許可事項可分段或分階段進行申報審批;市政管理部門城市道路占用挖掘許可、公安交通管理部門臨時占用(挖掘)城市道路交通安全審核實行“統一收件,同步審核,統一出件”。審批過程中涉及占用、遷改市政基礎設施、排水設施、道路、公路、綠地的,由建設單位按需提出申請,各行業主管部門通過全市統一審批監管平臺并聯審批,限時辦結。在辦理上述許可的過程中,如需要提供施工單位的相關資料的,采用“容缺受理”和“告知承諾”等方式辦理。(牽頭單位:市住房城鄉建設委、公安局、水務局、交委、林業和園林局)
(六)實行聯合測繪、聯合驗收。
19.實行聯合測繪。將竣工驗收事項涉及的規劃條件核實驗收測量、人防測量、不動產測繪等合并為一個綜合性聯合測繪事項,由建設行政管理部門會同國土規劃、人防等部門和單位共同制定聯合測繪實施方案,梳理上述測量的技術標準和測繪成果要求,明確操作流程并組織實施,由建設單位委托具有國家相應測繪資質的測繪機構進行測繪,出具相應測量成果,成果共享,滿足相關行政審批的要求。(牽頭單位:市住房城鄉建設委、國土規劃委、民防辦)
20.實行聯合驗收。出臺工程建設項目聯合竣工驗收實施方案,實行行業主管部門負責制,按行業分類,分別由建設、水務、交通、林業園林等行業主管部門牽頭,國土規劃、消防、人防、檔案、市政公用等部門和單位參與限時聯合驗收,整合驗收標準,由行業主管部門統一出具聯合驗收意見,實現“同時受理、并聯核實、限時辦結”的聯合驗收模式。(牽頭單位:建設、水務、交通等行業主管部門,市國土規劃委、公安局、民防辦、檔案局)
(七)建立聯合審批平臺,完善審批體系。
21.深化“一張藍圖”,統籌項目實施。依托“多規合一”管理平臺,統籌各類規劃,統一協調各部門提出的項目建設條件,落實建設條件要求,做到項目策劃全類型覆蓋,策劃全過程督查考核。(牽頭單位:市國土規劃委)
22.提升“一個系統”,實施統一管理。在國家和地方現有信息平臺基礎上,提升市工程建設項目聯合審批系統功能和應用,大力推進網上并聯申報及審批,實現統一受理、并聯審批、實時流轉、跟蹤督辦、信息共享。將審批流程各階段涉及的審批事項全部納入審批管理系統,通過審批管理系統在線監控審批部門的審批行為,對審批環節進行全過程跟蹤督辦及審批節點控制。強化市、區工程建設項目聯合審批系統與“多規合一”管理平臺、各部門審批業務系統之間的互聯互通,做到審批過程、審批結果實時傳送。擴大市工程建設項目聯合審批系統覆蓋面,落實經費保障,基本建成覆蓋各部門和市、區、鎮(街道)各層級的工程建設項目審批管理系統,逐步向“橫向到邊、縱向到底”目標邁進。制定中介和市政公用服務清單,將中介和市政公用服務單位納入平臺管理,實行對中介服務行為的全過程監管。建立中介和市政公用服務管理制度,全面實行中介和市政公用服務承諾制,明確服務標準、辦事流程和辦理時限,規范服務收費。(牽頭單位:市政務辦、編辦、住房城鄉建設委、國土規劃委、財政局、工業和信息化委)
23.強化“一個窗口”,提升綜合服務。進一步完善“前臺受理、后臺審核”機制,整合各部門和各市政公用單位分散設立的服務窗口,通過同一窗口“統一收件、出件”,實現“一個窗口”服務和管理。(牽頭單位:市政務辦、住房城鄉建設委、國土規劃委)
24.細化“一張表單”,整合申報材料。建立各審批階段“一份辦事指南、一張申請表單、一套申報材料、完成多項審批”的運作模式,各審批階段牽頭部門制定統一辦事指南和申報表格,每個審批階段申請人只需提交一套申報材料,不同審批階段的審批部門應當共享申報材料。(牽頭單位:市政務辦、工業和信息化委、住房城鄉建設委、國土規劃委)
25.完善“一套機制”,規范審批運行。進一步建立健全工程建設項目審批配套制度,明確部門職責,明晰工作規程,規范審批行為,確保審批各階段、各環節無縫銜接。建立審批協調機制,協調解決部門意見分歧。建立情況通報制度,定期通報各部門審批辦理情況,對全過程進行跟蹤記錄。(牽頭單位:市政務辦、住房城鄉建設委、國土規劃委、發展改革委)
三、保障措施
(一)加強組織領導,形成工作合力。
市委、市政府成立市工程建設項目審批制度改革領導小組(以下簡稱領導小組),由市委主要領導任組長,市政府主要領導任常務副組長,市政府常務副市長、市委秘書長和分管城建工作的副市長任副組長。領導小組下設辦公室,辦公室設在市住房城鄉建設委,辦公室主任由市政府協助分管城建工作的副秘書長擔任,副主任由市住房城鄉建設委和市國土規劃委主要領導擔任。市委政研室(市委改革辦),市發展改革委、工業和信息化委、公安局、財政局、國土規劃委、環保局、住房城鄉建設委、交委、水務局、林業和園林局、文化廣電新聞出版局、衛生計生委、審計局、法制辦、政務辦等部門主要領導為成員。由領導小組辦公室負責,建立定期通報、工作例會、監督考核等機制,協調推進改革工作,統籌組織實施,以企業和公眾感受為標準,建立工程建設項目審批制度改革試點考評制度,出臺考評辦法,明確考核部門、考核內容、考核時間等,并在年度考核中予以體現,定期及時向住房城鄉建設部報送工作進展情況。各區政府建立以主要負責同志為組長的改革領導小組,將工程建設項目審批制度改革列入各區的重點工作。市府辦公廳會同領導小組辦公室加強對改革試點工作的督查督辦。(牽頭單位:市住房城鄉建設委、市府辦公廳、各區政府)
(二)制定配套文件,爭取創新先試的政策保障。
各區政府、各有關部門要高度重視,按照本方案明確的工作任務分工,切實承擔本區域、本部門的改革任務,及時出臺或修訂配套政策和制度文件,全面貫徹落實各項改革措施,確保各項任務落到實處。同時梳理相關文件與法律、法規、規章等不一致的地方,按照程序研究和上報,申請簡化建設工程規劃許可證和分類辦理施工許可證等改革舉措在廣州“先行先試”。(牽頭單位:市住房城鄉建設委、國土規劃委、發展改革委、法制辦)
(三)鼓勵創新,建立“容錯”工作機制。
對采取改革措施審批,推進前期工作和進入開工建設的項目,相關行業監管部門除對工程的質量、安全、文明施工等進行監管外,對于經過技術復函、告知承諾函辦理的審批事項,不對審批要件不完整的情形進行處罰問責;除相關單位、個人以容缺受理名義謀求私利情況外,紀檢監察機關、組織、審計部門根據“三個區分開來”的原則和容錯機制相關規定處理。(牽頭單位:市紀委監委、市委組織部、市審計局)
(四)建立事中事后監管制度和平臺。
從重審批向重事中事后監管轉變,以告知承諾事項為重點,建立完善記錄、抽查和懲戒的事中事后監管制度和平臺,建立健全覆蓋建設單位、工程勘測、設計、施工、監理等各類企業和注冊執業人員的誠信體系,進一步落實各單位的主體責任,經發現存在承諾不兌現或弄虛作假等行為并經查實的,計入企業和個人誠信檔案,按規定實施聯合懲戒。(牽頭單位:市發展改革委、政務辦、住房城鄉建設委、國土規劃委)
(五)做好宣傳引導。
各有關部門、各區政府要通過多種形式及時宣傳報道試點工作的改革措施和取得的成效,加強輿論引導,做好公眾咨詢、廣泛征集企業、公眾意見和建議等,增進企業、公眾對試點工作的了解和支持,及時回應關切,提升企業獲得感,為順利推進試點工作營造良好的輿論環境。(牽頭單位:市住房城鄉建設委、發展改革委、政務辦、國土規劃委,各區政府)
本試點方案自印發之日起施行,各區按照本方案制定具體實施工作方案,交通、水務、城管、林業園林等行業主管部門可針對不同類型項目在本方案規定的框架范圍內進一步細化操作辦法。國有企業投資的房屋建筑和城市基礎設施等工程可以參照執行。涉及突破現有法律、法規、規章的,在法律、法規、規章修訂后或有權機關授權后實施。
附圖:政府投資類工程建設項目審批服務流程圖
請點擊下載:
附圖.zip
廣州市工程建設項目審批制度改革試點實施方案(社會投資類)
為貫徹落實黨中央、國務院關于深化“放管服”改革和優化營商環境的部署要求,推動政府職能轉向減審批、強監管、優服務,提高社會投資工程建設項目審批的效率和質量。根據《國務院辦公廳關于開展工程建設項目審批制度改革試點的通知》(國辦發〔2018〕33號)的要求,制定本方案。
一、總體要求
(一)指導思想。
全面貫徹黨的十九大精神,以習近平新時代中國特色社會主義思想為指導,深入貫徹習近平總書記對廣東重要指示批示精神,深化“放管服”改革和優化營商環境的部署要求,堅持實事求是、服務企業的改革態度,深度融合已有的改革成果,以降低制度性成本為出發點,以行政審批和技術審查相分離為落腳點,以服務企業、需求優先為著力點,在我市社會投資項目打造“用地清單制、取地可實施”“審批標準化、服務全過程”“減事項減材料、打通最后一公里”的工程改革試點,努力構建科學、便捷、高效的工程建設項目審批和管理體系,把廣州構建成為全國社會投資最便捷快速、投資可預期、政府管理透明、營商環境最好的地區。
(二)實施范圍。
全市新建、改建、擴建的社會投資項目(國有企業事業單位使用自有資金且國有資產投資者實際擁有控制權的項目、特殊工程和交通、水利、能源等領域的重大工程除外),改革覆蓋工程建設項目審批全過程(包括從立項到竣工驗收和公共設施接入服務),覆蓋行政許可等審批事項和技術審查、中介服務、市政公用服務以及備案等其他類型事項。
(三)改革目標。
堅持以問題導向,重點梳理企業集中反映的共性問題,有針對性地解決現有環節耗時長、不確定性因素較大等制約審批效率的問題,降低行政審批申報事項數量和難度,向企業釋放自主經營空間,營造公平、透明、可預期的投資市場環境。建立“一個系統聯合審批,一張圖報建,一張圖驗收”的審批體系,2018年底前,建成工程建設項目審批制度框架和管理系統。
將社會投資項目進一步分為一般項目、中小型建設項目、不帶方案出讓用地的產業區塊范圍內工業項目及帶方案出讓用地的產業區塊范圍內工業項目4類。政府部門審批時間:一般項目控制在50個工作日以內,中小型建設項目控制在38個工作日以內,不帶方案出讓用地的產業區塊范圍內工業項目控制在28個工作日以內,帶方案出讓用地的產業區塊范圍內工業項目控制在22個工作日以內。政府組織或購買服務的技術審查時間:施工圖設計文件審查控制在15個工作日以內,超限高層建筑工程抗震設防技術審查按需開展,時間控制在25個工作日以內。根據試點期間工作開展情況,并廣泛征求各部門、企業、公眾意見和建議,在2019年6月前進一步優化工程建設項目審批流程,壓縮審批事項和時間。
二、改革措施
工程建設項目審批流程劃分為立項用地規劃許可、工程建設許可、施工許可、竣工驗收等四個階段。
(一)創新推進“用地清單制”,強化“取地后可實施”。
1.建立“土地資源和技術控制指標清單制”。土地在出讓前,土地儲備機構牽頭統一開展評估評價工作,匯總技術控制指標和要求:
組織相關行業主管部門或片區管理機構開展用地紅線范圍內地質災害、地震安全、壓覆礦產、氣候可行性、水土保持、防洪、考古調查勘探等事項的專業評價或評估工作,在土地出讓前取得統一的土地資源評估指標;對出讓土地范圍內的文物單位、歷史建筑保護、古樹名木、危化品安全、地下管線開展現狀普查。
各行業主管部門、公共服務企業應當結合出讓土地的普查情況,以及報建或驗收環節必須遵循的管理標準,提出“清單式”管理要求,包括:用地規劃條件、建筑節能、航空、人防工程、配套公共服務設施及市政設施、文物保護、歷史建筑保護、古樹名木保護、危化品安全、交通(含軌道交通保護及道路設計銜接)等技術設計要點;供水、供電、供氣、通訊等行業主管部門或者公共服務企業,需同步提出公共設施連接設計、遷移要點。
國土規劃部門在組織土地出讓時,將土地資源和技術控制指標總清單一并交付土地受讓單位。各行業主管部門和公共服務企業在項目后續報建或驗收環節,不得擅自增加清單外的要求。(牽頭單位:市國土規劃委、土地儲備機構,配合單位:住房城鄉建設、水務、文物保護、林業園林等相關行業主管部門,供水、供電、燃氣、通信等公共服務企業)
2.實行“豁免制”,企業取地后可實施。企業取得建設用地后,免予辦理用地紅線范圍內供水、排水工程開工審批、移動改建占用公共排水設施的審批、道路挖掘審批、市政設施移動改建審批、臨時占用綠地審批、砍伐遷移(古樹名木除外)修剪樹木審批等手續。涉及需遷移或遷改等工作的,由土地儲備機構組織上述行業主管部門或公共服務企業在土地交收前實施完畢,即建設單位“取地后可實施”。(牽頭單位:土地儲備機構,配合單位:水務、林業園林、交通、住房城鄉建設等相關行業主管部門)
3.固定資產投資項目節能審查、商品房屋建設項目備案、企業投資項目備案(核準)、建設項目環境影響評價由建設單位在開工前并行辦理,不作為項目審批或核準條件。(牽頭單位:市發展改革委、環保局)
(二)審批標準化,服務全過程。
按照“服務全周期—政府定標準—企業重實施—過程嚴監管”的原則,由建設單位自行開展技術審查評估相關工作,推進行政審批與技術審查徹底分離,強化企業在市場機制下的主體地位和責任,落實建設單位項目負責人質量終身責任制。
4.技術評審社會化,推行建筑師負責制。各行業主管部門應根據項目設計深度,明確規劃、建筑節能、綠色建筑、消防、人防、水務、交通、環保、衛生等相關設計指標要求,政府部門不再直接介入技術審查工作,大幅壓減審批時限。政府部門不再組織社會投資項目大中型建設項目初步設計審查、建筑節能設計審查結果備案,改由建設單位自行組織技術審查,強化建設單位質量主體責任。(牽頭單位:市住房城鄉建設委、國土規劃委,配合單位:發展改革、財政、公安、人防、水務、交通、環保、衛生等相關行業主管部門)
推行建筑師負責制和BIM(建筑信息模型)技術應用相結合的建筑設計管理模式,推進建設工程精細化管理。(牽頭單位:市住房城鄉建設委、國土規劃委)
對位于城市重要地段、重要景觀地區的建筑項目,依據地區城市設計成果,由建設單位在規劃專家庫中選擇專家或地區規劃師按標準自行組織評審。需進行超限高層建筑工程抗震設防審批的特殊項目,由建設單位在方案設計階段報建設行政管理部門組織技術審查。(牽頭單位:市國土規劃委、住房城鄉建設委)
5.降低設計方案批復門檻。建設工程規劃許可證核發時一并進行設計方案審查,設計方案審查征詢環節由發證部門統一征詢交通(含軌道交通保護及道路設計銜接)、人防等部門意見。其他部門意見按需征詢,各部門對設計方案進行復核,限時答復。(牽頭單位:市國土規劃委,配合單位:住房城鄉建設、人防、交通等相關行業主管部門)
對于已核發規劃條件的建設項目,建設單位在編制方案過程中,根據實際功能布局進行深化,確需對規劃條件中的建筑密度進行調整的,在不增加計算容積率建筑面積,符合城市設計、交通場地設計、建筑間距退讓、綠地率等技術條件的前提下,經國土規劃部門論證審議明確可按調整思路推進的,直接辦理設計方案審查并同步推進控制性詳細規劃修正方案。(牽頭單位:市國土規劃委)
建立模擬審批機制,設計方案審查和建設工程規劃許可審查環節可以提前開展,符合要求的出具預批復文件,待資料齊全后更換正式批復文件。建設單位可憑預批復文件提前辦理其他部門審批手續。(牽頭單位:市國土規劃委,配合單位:住房城鄉建設、公安等相關行業主管部門)
6.推行“帶方案出讓用地”制度,分類辦理規劃審批。對于規劃明確的產業區塊范圍內帶方案出讓用地的工業項目,取消設計方案審查環節,可直接申領建設工程規劃許可證,審批時間壓縮為2個工作日。
不帶方案出讓用地的產業區塊范圍內的工業項目,設計方案審批時間壓縮為2個工作日。
一般項目的設計方案審查時間壓縮為10個工作日(含征詢意見時間),建設工程規劃許可證的審批時間壓縮為4個工作日。
可建用地面積小于10000平方米或單幢的中小型建設項目,免于單獨批復設計方案,直接辦理建設工程規劃許可證。加建、改建、擴建項目可同步辦理設計方案審查和建設工程規劃許可證審查。(牽頭單位:市國土規劃委)
7.推進施工圖聯合審圖。建立聯合審圖機制,實施建筑、消防、人防等聯合技術審查,推行以政府購買服務方式開展施工圖設計文件審查。住房和城鄉建設、規劃、消防、人防等行政管理部門按照其法定職責,制訂施工圖技術審查專業管理標準,并對施工圖審查機構進行監督指導。將確認審查合格后的施工圖設計文件、審查意見等上傳全市統一的審批監管平臺,取消施工圖設計文件審查備案,住房城鄉建設、規劃、消防、人防等部門按法定職責進行事中事后監管。(牽頭單位:市住房城鄉建設委,配合單位:發展改革、財政、公安、人防、國土規劃等相關行政管理部門)
建立中介服務網上交易平臺,對中介服務行為實施全過程監管。(牽頭單位:市編辦,配合單位:市政務辦,住房城鄉建設、水務、交通、林業園林等相關行業主管部門)
(三)減事項減材料,打通最后一公里。
8.簡化施工許可手續。盡量壓減不涉及國家安全、社會穩定、工程質量安全的工程審批申報材料。取消施工合同備案、無拖欠工程款情形的承諾書,用設計單位出具的方案穩定承諾說明(須加蓋注冊建筑師專用章)或施工圖技術審查意見先行辦理施工許可手續,各項稅費、保險、工資賬戶等資料以建設單位承諾函形式先行辦理,實施事中事后監督檢查。(牽頭單位:市住房城鄉建設委,配合單位:人力資源和社會保障、稅務等相關行政管理部門)
9.實施分類管理、加快辦理施工許可。按照房屋建筑項目的用地情況和建設規模,制定不同標準的施工許可核發條件。維修加固、修繕等沒有新增用地的改建項目,辦理施工許可證時無需辦理用地手續,不增加建筑面積、建筑總高度、建筑層數,不涉及修改外立面、不降低建筑結構安全等級和不變更使用性質的改建項目,無需提供規劃審批手續。(牽頭單位:市住房城鄉建設委)
10.簡化IAB(新一代信息技術、人工智能、生物醫藥)和NEM(新能源、新材料)產業項目、重點產業園區、特色小鎮等開發區域施工許可手續。在區域用地和規劃穩定、環境影響評價已完成,滿足質量安全監督必要條件的前提下,即可辦理施工許可。(牽頭單位:市住房城鄉建設委,配合單位:國土規劃、環保等相關行業主管部門)
11.合并辦理質量安全監督登記與施工許可。全面推進信息化管理,將質量安全監督登記手續整合納入施工許可辦理事項中,一次申報,同步審核。(牽頭單位:市住房城鄉建設委)
12實行聯合測繪。將竣工驗收事項涉及的規劃條件核實驗收測量、人防測量、不動產測繪等合并為一個綜合性聯合測繪事項,由建設行政管理部門會同國土規劃、人防等部門和單位共同制定聯合測繪實施方案,梳理上述測量的技術標準和測繪成果要求,明確操作流程并組織實施,委托具有國家相應測繪資質的測繪機構進行測繪,出具相應測量成果,成果共享,滿足相關行政審批的要求。(牽頭單位:市住房城鄉建設委、國土規劃委、民防辦)
13.建立限時聯合驗收機制,促進已建成項目盡快投入使用。
強化建設單位主體責任,由建設單位依法組織工程質量竣工驗收,以及環保、人防、衛生防疫、光纖到戶通訊配套、水土保持設施等驗收,由建設單位出具驗收報告。
建設單位在統一平臺上傳工程項目驗收報告,提出聯合驗收申請,提交一套驗收圖紙、一套申報材料。規劃、消防、質量監督、建設、環保、人防、衛生等相關行業主管部門實行統一平臺辦理,信息共享,同步審核,限時辦結。各相關行業主管部門可根據需要組織開展現場驗收踏勘,在受理后10個工作日內在平臺上統一出具驗收意見。在工程質量竣工驗收及各專項驗收核實合格、備案全部通過后,由市、區政務服務中心向建設單位統一送達驗收結果文件。(牽頭單位:市住房城鄉建設委,配合單位:市政務辦,國土規劃、環保、公安、人防、質量監督、水務、衛生等相關行業主管部門)
14.調整審批時序,優化市政公用服務報裝。供水、供電、燃氣、熱力、排水、通信等市政公用基礎設施遷改、連接設計要求在土地出讓前明確,用地紅線范圍內免予審批,報裝提前到施工許可證核發前辦理,在工程施工階段同步完成相關設施建設,竣工驗收后直接辦理接入事宜。(牽頭單位:供水、供電、燃氣、通信等公共服務企業,配合單位:國土規劃、住房城鄉建設、城市管理等相關行業主管部門)
工程施工過程中涉及占用、遷改市政基礎設施、排水設施、道路、公路、綠地的審批,由建設單位按需提出申請,各行業主管部門并聯審批,限時辦結。健全管線管理綜合統籌協調工作機制,強化各管線行業主管部門管理責任,協同推進項目管線敷設工作,積極探索新型管理模式。(牽頭單位:住房城鄉建設、交通、水務、林業園林等相關行業主管部門及供水、供電、燃氣、通信等管線公共服務企業)
(四)建立聯合審批平臺,完善審批體系。
15.深化“一張藍圖”,統籌項目實施。依托“多規合一”管理平臺,統籌各類規劃,統一協調各部門提出的項目建設條件,落實建設條件要求,做到項目策劃全類型覆蓋,策劃全過程督查考核。(牽頭單位:市國土規劃委)
16.提升“一個系統”,實施統一管理。在國家和地方現有信息平臺基礎上,提升市工程建設項目聯合審批系統功能和應用,大力推進網上并聯申報及審批,實現統一受理、并聯審批、實時流轉、跟蹤督辦、信息共享。將審批流程各階段涉及的審批事項全部納入審批管理系統,通過審批管理系統在線監控審批部門的審批行為,對審批環節進行全過程跟蹤督辦及審批節點控制。強化市、區工程建設項目聯合審批系統與“多規合一”管理平臺、各部門審批業務系統之間的互聯互通,做到審批過程、審批結果實時傳送。擴大市工程建設項目聯合審批系統覆蓋面,落實經費保障,基本建成覆蓋各部門和市、區、鎮(街道)各層級的工程建設項目審批管理系統,逐步向“橫向到邊、縱向到底”目標邁進。制定中介和市政公用服務清單,將中介和市政公用服務單位納入平臺管理,實行對中介服務行為的全過程監督,建立中介和市政公用服務管理制度,實行服務承諾制,明確服務標準、辦事流程和辦理時限,規范服務收費。(牽頭單位:市政務辦、編辦、住房城鄉建設委、國土規劃委、財政局、工業和信息化委)
17.強化“一個窗口”,提升綜合服務。進一步完善“前臺受理、后臺審核”機制,整合各部門和各市政公用單位分散設立的服務窗口,通過同一窗口“統一收件、出件”,實現“一個窗口”服務和管理。(牽頭單位:市政務辦、住房城鄉建設委、國土規劃委)
18.細化“一張表單”,整合申報材料。建立各審批階段“一份辦事指南、一張申請表單、一套申報材料、完成多項審批”的運作模式,各審批階段牽頭部門制定統一的辦事指南和申報表格,每個審批階段申請人只需提交一套申報材料。不同審批階段的審批部門應當共享申報材料。(牽頭單位:市政務辦、工業和信息化委、住房城鄉建設委、國土規劃委)
19.完善“一套機制”,規范審批運行。進一步建立健全工程建設項目審批配套制度,明確部門職責,明晰工作規程,規范審批行為,確保審批各階段、各環節無縫銜接。建立審批協調機制,協調解決部門意見分歧。建立情況通報制度,定期通報各部門審批辦理情況,對全過程進行跟蹤記錄。(牽頭單位:市政務辦、住房城鄉建設委、國土規劃委、發展改革委)
三、保障措施
(一)加強組織領導,形成工作合力。
市委、市政府成立市工程建設項目審批制度改革領導小組(以下簡稱領導小組),由市委主要領導任組長,市政府主要領導任常務副組長,市政府常務副市長、市委秘書長和分管城建工作的副市長任副組長。領導小組下設辦公室,辦公室設在市住房城鄉建設委,辦公室主任由市政府協助分管城建工作的副秘書長擔任,副主任由市住房城鄉建設委和市國土規劃委主要領導擔任。市委政研室(市委改革辦),市發展改革委、工業和信息化委、公安局、財政局、國土規劃委、環保局、住房城鄉建設委、交委、水務局、林業和園林局、文化廣電新聞出版局、衛生計生委、審計局、法制辦、政務辦等部門主要領導為成員。由領導小組辦公室負責建立定期通報、工作例會、監督考核等機制,協調推進改革工作,統籌組織實施,以企業和公眾感受為標準,建立工程建設項目審批制度改革試點考評制度,出臺考評辦法,明確考核部門、考核內容、考核時間等,并在年度考核中予以體現,定期及時向住房和城鄉建設部報送工作進展情況。各區政府建立以主要負責同志為組長的改革領導小組,將工程建設項目審批制度改革列入各區的重點工作。市府辦公廳會同領導小組辦公室加強對改革試點工作的督查督辦。(牽頭單位:市住房城鄉建設委,市政府辦公廳,各區政府)
(二)完善政策配套,鼓勵改革創新。
市有關部門、各區政府要按照改革方案的總體要求和改革措施,出臺相應的配套政策和文件,明確審批審查事項的辦理流程、辦結時限、前置條件,更新相應的辦事指南。鼓勵改革創新,充分借助我市作為改革試點城市的契機,對需要突破相關法律、法規、規章及政策規定的,及時梳理并按程序報有權機關授權,在立法權限范圍內“先行先試”,依法依規推進改革工作。(牽頭單位:住房城鄉建設、國土規劃、發展改革、財政、法制等相關行政管理部門,各區政府)
(三)審批程序標準化,監管事務公示化。
通過建立全市統一的工程建設項目審批監管系統,整合提升多規合一平臺“一張藍圖”功能,推行運用電子證照,明確審批事項、明晰工作規程,規范審批行為,公開審批結果。對各審批階段均實行“一份辦事指南,一張申請表單,一套申報材料”,完成多項審批,實現統一受理、并聯審批、實時流轉、跟蹤督辦、信息共享。強化職權法定意識、責任意識、程序意識,提高依法審批能力,實時跟蹤審批辦理情況,對全過程進行跟蹤掌握。(牽頭單位:市政務辦,配合單位:國土規劃、住房城鄉建設等相關行業主管部門)
(四)逐步建立與審批制度改革相適應的監管體系。
全面推進“雙隨機、一公開”監管,調整完善現有監管機制,建立健全覆蓋建設單位、工程勘測、設計、施工、監理、施工圖審查機構等各類企業和注冊執業人員的誠信體系,加大過程監管力度,嚴肅查處違法違規行為。(牽頭單位:發展改革、建設、水務、交通、林業園林等相關行業主管部門)
(五)建立“容錯”工作機制。
建立健全工程建設項目審批改革容錯糾錯機制,妥善把握事業為上、實事求是、擔當務實、容糾并舉等原則,紀檢監察機關按照黨中央“三個區分開來”的原則和容錯機制處理,切實幫助各級機關放下思想包袱,輕裝上陣,鼓勵各職能部門、各區政府積極探索改革,先行先試。(牽頭單位:市紀委監委、市委組織部、市審計局)
(六)做好宣傳引導
各有關部門、各區政府要通過多種形式及時宣傳報道試點工作的改革措施和取得的成效,加強輿論引導,做好公眾咨詢、廣泛征集企業、公眾意見和建議等。增進企業、公眾對試點工作的了解和支持,及時回應關切,提升企業獲得感,為順利推進試點工作營造良好的輿論環境。(牽頭單位:市住房城鄉建設委、發展改革委、政務辦、國土規劃委,各區政府)
本試點方案自印發之日起施行,各區按照本方案制定具體實施工作方案,交通、水務、城管、林業園林等行業主管部門可針對不同類型項目在本方案規定的框架范圍內進一步細化操作辦法。涉及突破現有法律、法規、規章的,在法律、法規、規章修訂后或有權機關授權后實施。
附圖:社會投資類工程建設項目審批服務流程圖
請點擊下載:
附圖.zip
附件















廣州市人民政府辦公廳秘書處 2018年8月10日印發
關注 · 廣州政府網