


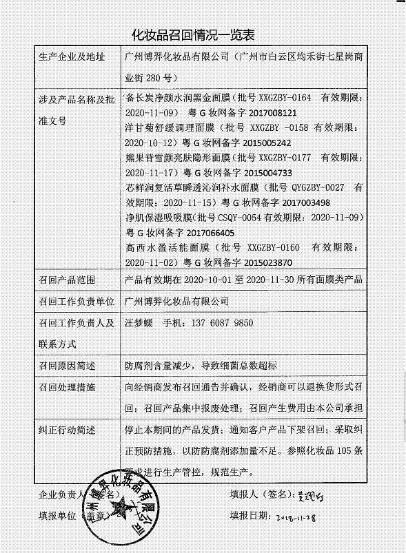
廣州市東輝化妝品有限公司、廣州市發雅絲精細化工有限公司、廣州博羿化妝品有限公司3家化妝品生產企業因生產不合格化妝品被原國家食品藥品監督管理局通報。上述企業已對不合格產品實施了主動召回,但仍有部分存在安全隱患的產品無法完成召回。經企業排查并報告我局,決定對存在安全隱患的產品實施全面召回。現將有關產品信息予以通告,具體內容詳見附件。
請全國各地化妝品監管部門協助通告企業繼續開展問題化妝品的市場清理工作。在屬地巡查和監督抽檢工作中發現經營本通告中涉及產品的,建議立即予以下架,不予抽樣,指引經營主體或消費者配合召回責任企業做好產品回收、控制工作。
請全國各地化妝品經營使用單位、經銷商(代理商)、網絡銷售平臺提供者等經營主體,發現本通告中涉及產品的,立即停止銷售,全面下架,并主動與召回責任企業聯系產品后續處理事宜,妥善消除安全隱患,并報告當地化妝品監管部門。
廣州市食品藥品監督管理局提醒廣大消費者:發現本通告中涉及產品的,應立即停止使用,積極維權,配合當地經營主體做好相關產品的退、換貨工作。
附件:《化妝品召回情況一覽表》及《化妝品召回報告表》
廣州市食品藥品監督管理局
2018年12月7日
附件
關注 · 廣州政府網