


穗府辦函〔2019〕83號
廣州市人民政府辦公廳關于印發廣州市
2019年政務公開工作要點分工方案的通知
各區人民政府,市政府各部門,廣州空港經濟區管委會,廣州仲裁委,市協作辦,市供銷總社,廣州住房公積金管理中心,市氣象局,市檔案館:
為貫徹落實《廣東省人民政府辦公廳關于轉發國務院辦公廳2019年政務公開工作要點的通知》(粵府辦〔2019〕9號)的部署要求,市政府辦公廳制定了《廣州市2019年政務公開工作要點分工方案》,經市人民政府同意,現印發給你們,請認真組織實施。現就有關工作通知如下:
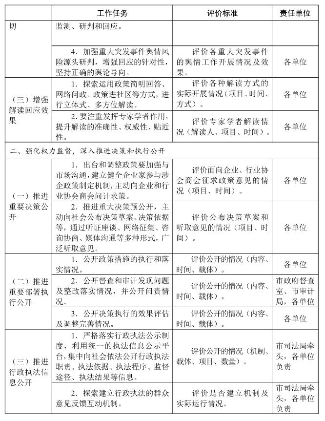
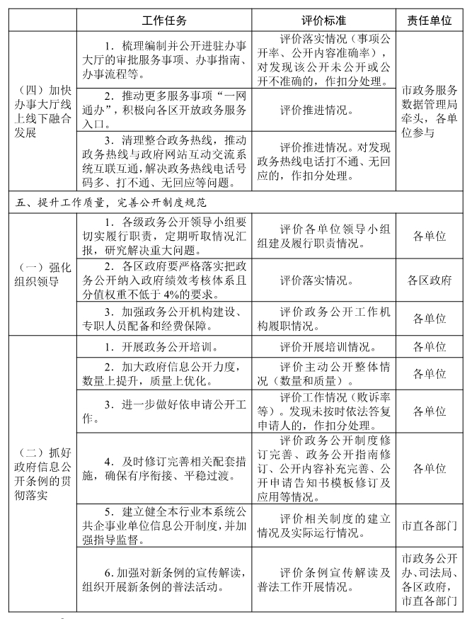
一、分工方案中明確的牽頭單位,要制定實施方案,明確具體任務、工作分工和完成時限,加強實施過程中的督辦協調,對整個項目的完成情況和效果負責。各參與單位要按照牽頭單位制定的方案,認真完成本單位承擔的工作。責任單位為各單位(包括各區政府和市政府各部門、各有關直屬機構)的,要認真落實本區、本單位(本系統)的工作任務。
二、按照《中華人民共和國政府信息公開條例》(2019年4月修訂)要求,健全政府信息公開工作考核制度、社會評議制度和責任追究制度。市各單位落實本分工方案的情況,納入市政務公開考核。市政府辦公廳(市政務公開辦)要加強各項工作落實情況的檢查督導。今年12月,各單位要對分工方案表中所列的項目,按注明的評價標準,逐項說明落實情況,包括制定的制度方案、所做的具體工作、取得的進展及效果,以及信息的公開內容、公開時間、公開載體等。市政務公開辦要閱評各單位報送的情況和資料,結合網上檢查核實,逐個單位、逐個項目進行考核評分,匯總成為該單位完成工作要點任務的總分。對工作量大、完成出色、形成經驗、走在全國全省前列的單位及項目,要進行表揚和推廣;對沒有實質性開展工作、沒有明顯工作進展、沒有完成既定目標任務的單位和項目,要通報批評,并列出清單進行督促整改。
附件:廣東省人民政府辦公廳關于轉發國務院辦公廳2019年政務公開工作要點的通知(粵府辦〔2019〕9號)
廣州市人民政府辦公廳
2019年6月11日




















關注 · 廣州政府網