


穗府辦函〔2018〕92號
廣州市人民政府辦公廳關于印發廣州市2018年政務公開工作要點分工方案的通知
各區人民政府,市編辦、市網信辦,市政府各部門,市民防辦、市政務辦、廣州空港經濟區管委會、廣州仲裁委、廣州港務局、市檔案局、市協作辦、市供銷總社、市地方志辦、市氣象局、廣州住房公積金管理中心、廣州公共資源交易中心:
根據《廣東省人民政府辦公廳轉發國務院辦公廳2018年政務公開工作要點的通知》(粵府辦〔2018〕19號)的部署要求,市府辦公廳制定了《廣州市2018年政務公開工作要點分工方案》,已經市人民政府同意,現印發給你們,請認真貫徹執行。
各區政府、市各單位要根據本方案中的分工,結合實際制定本單位的具體實施方案,提出各具體任務的責任單位(處室)、實施步驟、完成時間節點、工作要求等,于6月30日前在本單位網站公布,并抓好方案實施。各牽頭單位要積極主動組織協調相關責任單位抓好牽頭任務的落實。市政務公開辦要適時上網檢查各單位實施方案的按時公布情況,加強對責任單位特別是牽頭單位的督促指導。今年年底,各區政府、市各單位要將落實情況和證明材料報市政務公開辦匯總報市政府。各單位落實分工方案的情況,作為年度市政務公開工作考核的重要內容,考核結果納入法治廣州建設檢查考核和機關績效考核。
附件:廣東省人民政府辦公廳轉發國務院辦公廳2018年政務公開工作要點的通知(粵府辦〔2018〕19號)
廣州市人民政府辦公廳
2018年6月8日
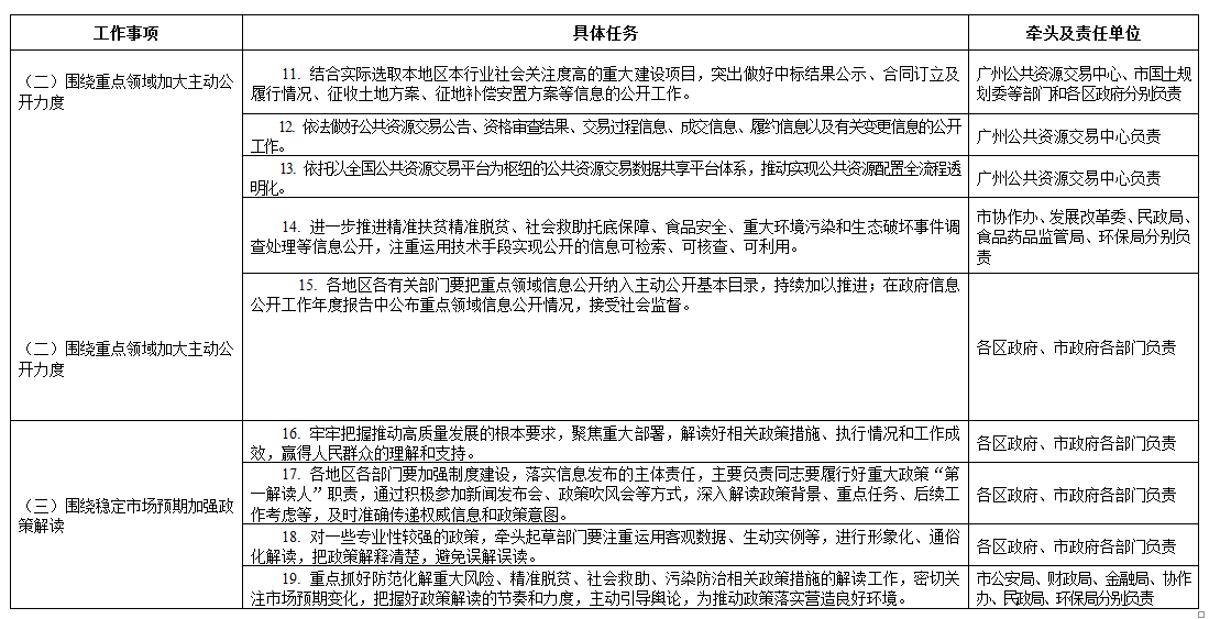
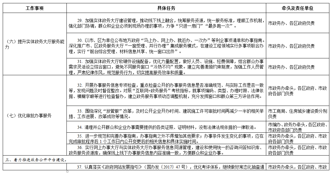
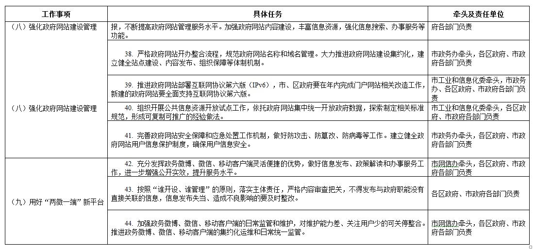
廣州市2018年政務公開工作要點分工方案







附件






關注 · 廣州政府網